5G Standalone NAS Registration and AMF Selection Explained: Step-by-Step Signaling Flow

5G Standalone NAS Registration and AMF Selection Explained: Step-by-Step Signaling Flow
5G Standalone NAS Registration and AMF Selection Explained: Step-by-Step Signaling Flow
5G & 6G Prime Membership Telecom

Understanding the 5G Standalone NAS Registration Procedure and AMF Selection

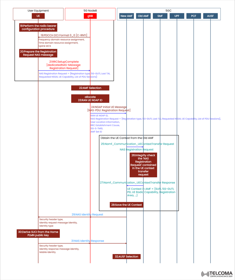
In the 5G Standalone (SA) setup, after the UE (User Equipment) establishes a connection with the gNB (Next Generation Node B), it kicks off the NAS (Non-Access Stratum) registration procedure to link up with the 5G Core (5GC).

This part, which you can see in the image I've uploaded, dives into how the UE registers with the network core, how the Access and Mobility Management Function (AMF) is chosen, and how authentication and security initialization take place.

Recap: From RRC Setup to NAS Registration

Before jumping into NAS registration, the UE wraps up the RRC connection establishment (which we discussed in the previous section). At this point:

The UE is in the RRC_CONNECTED state.

The Signaling Radio Bearer (SRB1) has been set up.

The gNB is connected to the UE on the control-plane side.

Now, the UE needs to register with the 5G Core (5GC) using NAS signaling messages.

Step 18–20: Preparing for NAS Registration

Right after the RRC setup, the first order of business is to do a bit of radio bearer configuration and get the NAS Registration Request ready.

StepProcedureDescription18Perform Radio Bearer ConfigurationUE and gNB set up dedicated radio bearers for signaling and data transmission.19PDCCH DCI Format 1_0Allocates uplink/downlink resources using C-RNTI for further NAS communication.20Prepare NAS Registration MessageUE compiles registration parameters and security headers.

The UE is all set to send the NAS Registration Request, bundled inside an RRCSetupComplete message.

Step 21: RRCSetupComplete with NAS Message (Registration Request)

Here, the UE sends an RRCSetupComplete message to the gNB, which includes the dedicated NAS message for the registration.

NAS Registration Request includes:

5G-GUTI: A Globally Unique Temporary Identifier.

Last TAI: The last known Tracking Area Identifier.

Requested NSSAI: Information about the requested network slice.

UE Capability: Features and supported bands.

List of PDU Sessions: Requested session profiles.

This marks the transition of control signaling from the access stratum (RRC) to the core network (NAS).

Step 22–23: AMF Selection and RAN UE NGAP ID Allocation

Once the gNB receives the NAS message from the UE, it takes the following actions:

Step 22: AMF Selection: The gNB decides which Access and Mobility Management Function (AMF) will take care of this UE. This choice can be static (based on predefined mapping) or dynamic, depending on the PLMN ID, tracking area, or slice request.

Step 23: RAN UE NGAP ID Allocation: The gNB assigns a unique RAN UE NGAP ID (one per connection) and packages the NAS message into an NGAP Initial UE Message for sending to the chosen AMF.

Step 24: NGAP Initial UE Message (NAS-PDU: Registration Request)

The gNB now sends the NGAP Initial UE Message over to the selected AMF. This message features:

RAN UE NGAP ID

NAS-PDU (Registration Request)

UE location information

RRC establishment cause

5G-S-TMSI (Temporary Mobile Subscriber Identity)

AMF Set ID

At this stage, the AMF kicks off context handling and gets ready for authentication.

Step 25–27: UE Context Transfer Between AMFs

If the UE was signed up with another AMF earlier, the new AMF needs to pull up its stored context for continuity.

Step 25: Namf_Communication_UEContextTransfer Request

The new AMF sends a UE Context Transfer Request to the previous AMF, which contains the NAS Registration Request along with the UE identity information.

Step 26: Integrity Check

The old AMF runs an integrity check on the NAS Registration Request that's part of the transfer. This ensures:

There’s been no tampering.

Security parameters match what’s expected.

Step 27: Namf_Communication_UEContextTransfer Response

Once it’s verified, the old AMF replies with the UE Context:

5G-GUTI

Permanent Equipment Identity (PEI)

UE Radio Capabilities

Registration Area

Subscription Data

Now the new AMF has the UE’s complete operational context.

Step 28: Save UE Context

After the context transfer, the new AMF stores the UE information in its local context database, including registration state, radio parameters, and subscription identifiers.

This step is really important for keeping session continuity and cutting down on reconnection delays.

Step 29–31: NAS Identity Verification

The AMF now starts the UE identity verification process.

Step 29: NAS Identity Request

The AMF sends a NAS Identity Request message to the UE through the gNB. This message includes:

Security header type

Identity type (like SUCI, 5G-GUTI, IMEI)

The UE needs to respond with a valid identity to prove its legitimacy.

Step 30: Derive SUCI from PLMN Public Key

The UE figures out its Subscription Concealed Identifier (SUCI) using the Home PLMN public key. This step keeps the SUPI (permanent identifier) safe during transmission.

Step 31: NAS Identity Response

The UE sends back the Identity Response, which contains the encrypted SUCI and its security headers.

This confirms the identity exchange phase, letting the network move forward with authentication.

Step 32: AUSF Selection

Once the UE’s identity is confirmed, the AMF activates the AUSF (Authentication Server Function) selection. The AUSF is in charge of:

Authenticating the UE’s credentials against the UDM (Unified Data Management) database.

Generating authentication vectors.

Enabling integrity and encryption algorithms for secure communication.

The AUSF selection relies on the Serving Network ID and the UE’s Home Network Information. After picking one, the AMF sends the NAS Authentication Request to the UE through the AUSF.

Importance of NAS Registration and AMF Selection

The NAS registration and AMF selection process is crucial for several reasons in the 5G Standalone operation:

Key Objectives:

Secure Identity Management: Helps protect subscriber info with SUCI and encryption.

Efficient Core Connectivity: Chooses the best AMF for less latency and better resource distribution.

Mobility Continuity: Smoothly transfers UE context between AMFs when moving.

Authentication Readiness: Sets the stage for following AUSF-led authentication and key derivation.

Service Access Enablement: Prepares for establishing PDU sessions and network slicing.

Conclusion

The 5G Standalone NAS Registration and AMF Selection procedure is a vital component of the UE’s path into the 5G Core Network.

From preparing NAS messages and picking AMFs to verifying identities and linking AUSF, each step ensures a secure, seamless, and efficient onboarding process for the UE into the 5G ecosystem.

By using service-based interfaces (SBI) and encrypted identity management (SUCI), 5G offers unmatched flexibility, scalability, and data security compared to older systems.

This phase lays the groundwork for subsequent authentication, security mode setup, and PDU session establishment, which are the backbone of all 5G SA connectivity workflows.